英国·威廉希尔(WilliamHill)中文官方网站-Officials Website

  • 集团首页
  • EN
  • 首页 +
    • 综合要闻
    • 图片新闻
    • 通知公告
    • 科技服务
    • 教师风采
    • 员工信息
    • 媒体资源
  • 关于我们 +
    • 基本情况
    • 办学历史
    • 组织架构
    • 三级单位
  • 团队队伍 +
    • 杰出人才
    • 教师主页
    • 博士后流动站
    • 荣休教师
  • 人才培养 +
    • 旗下产业
    • 公司产品
    • 职工培养
  • 团队建设 +
    • 双一流建设
    • 211建设
  • 科学研究 +
    • 员工动态
    • 科研成果
    • 科研平台
  • 国际交流
  • 党群工作 +
    • 党建双创
    • 教师党建
    • 员工党建
    • 青年工作
    • 工会工作
    • 团委工作
    • 离退休工作
  • 员工工作 +
    • 员工天地
    • 员工党建
    • 员工科技
    • 奖助贷勤
    • 团学工作
    • 研究生信息
  • 下载专区 +
    • 政策文件
    • 本科生培养表格
    • 公司产品表格
    • 公司专用信纸、院徽PPT等
    • 计划生育表格
  • 联系我们
  • 集团首页
  • EN
当前位置: 首页  >  下载专区  >  政策文件  >  正文

下载专区

政策文件

  • 政策文件

  • 本科生培养表格

  • 公司产品表格

  • 公司专用信纸、院徽PPT等

  • 计划生育表格

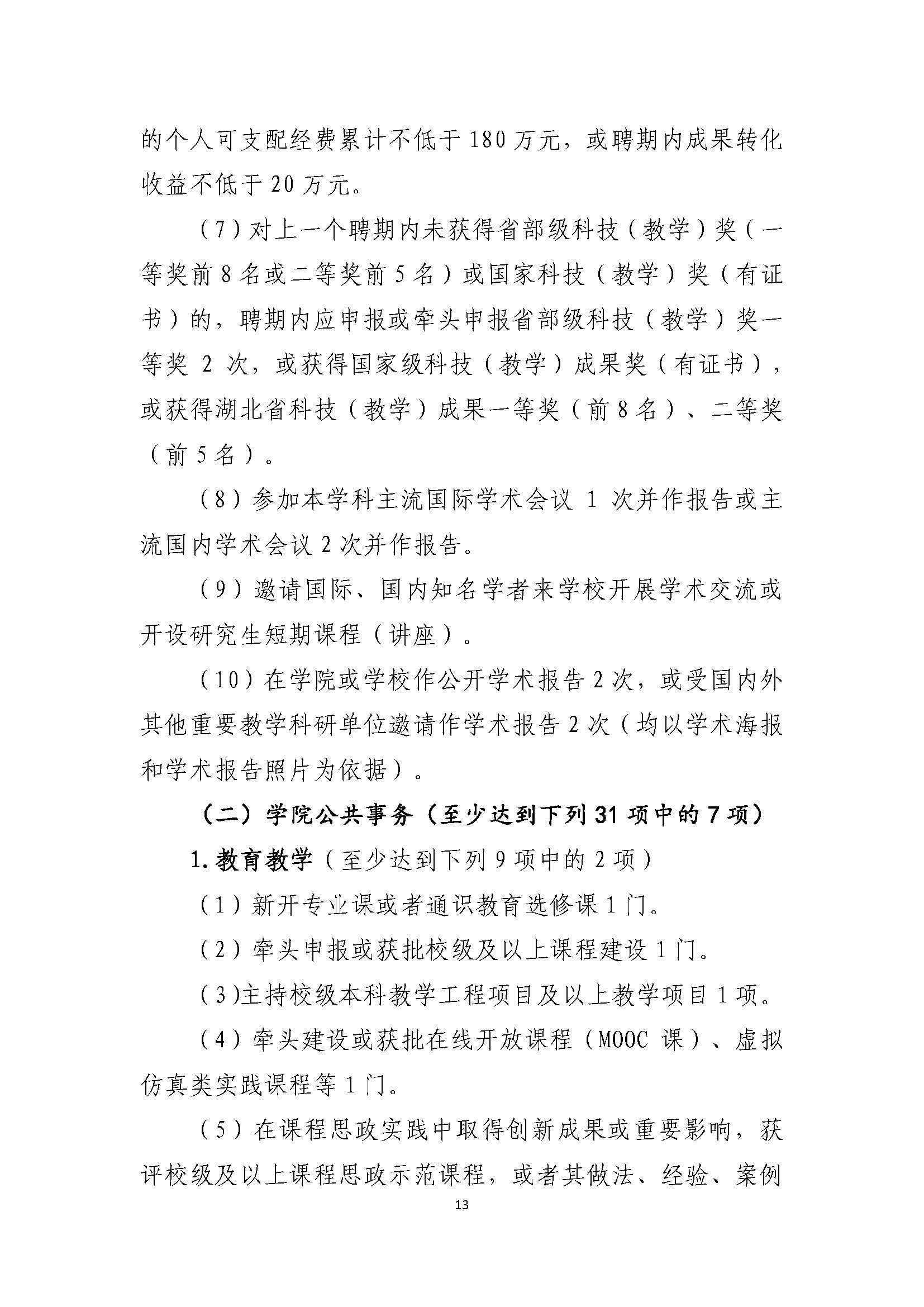
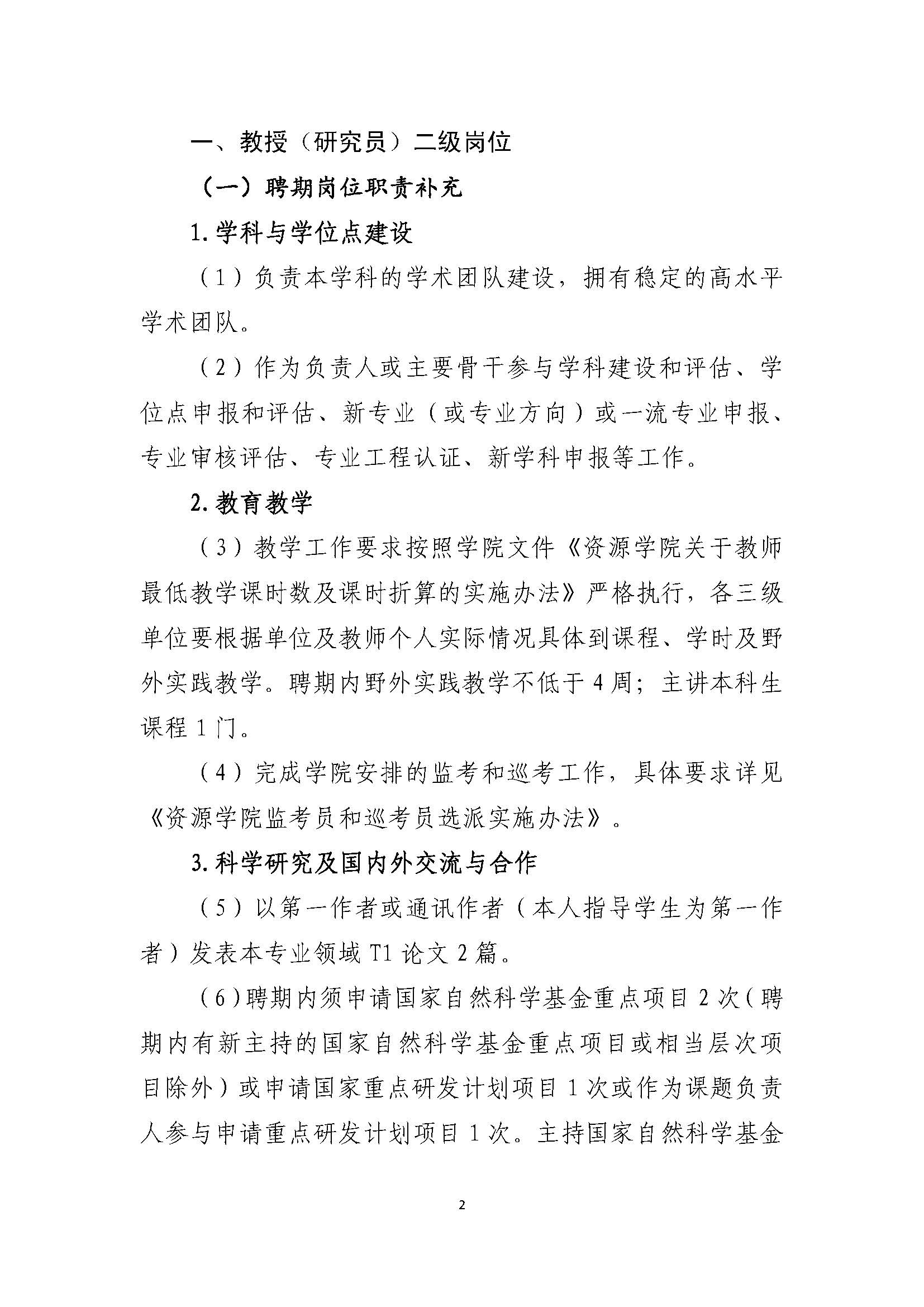
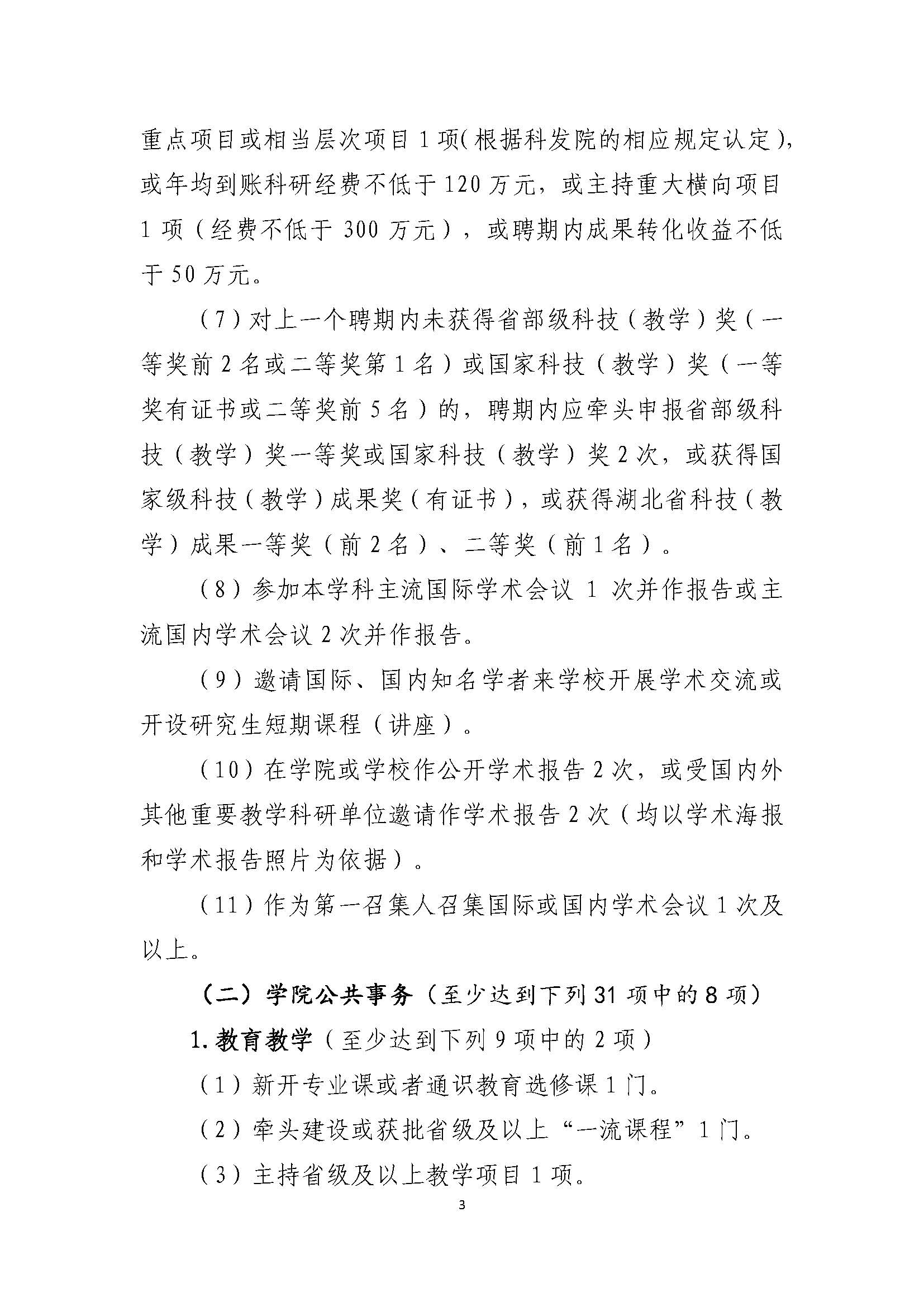
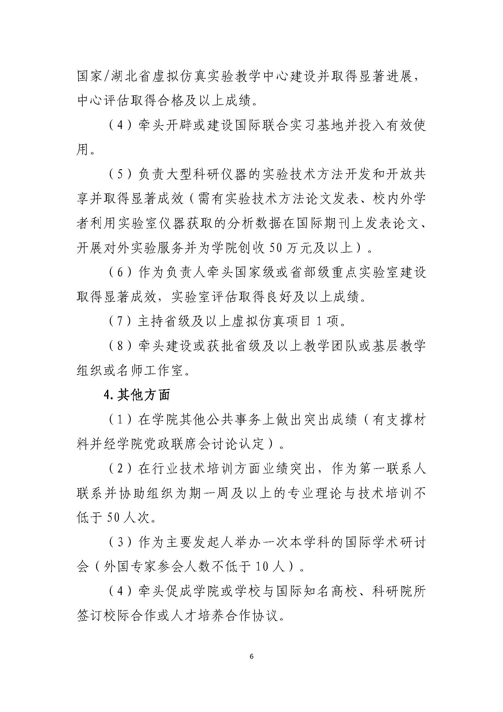
政策文件

William威廉英国官网教师岗位职责实施方案(试行)

发布人:许珂 来源: 日期:2023-03-30 点击数:


 

上一条:williamhill威廉官网(武汉)教职工劳动纪律管理办法 下一条:William威廉英国官网办学思想大讨论实施方案

友情链接:

电话/传真:86-27-67883051 Email:zyb@cug.edu.cn 地址:中国 湖北 武汉市洪山区鲁磨路388号 邮编:430074

版权所有 英国·威廉希尔(WilliamHill)中文官方网站-Officials Website