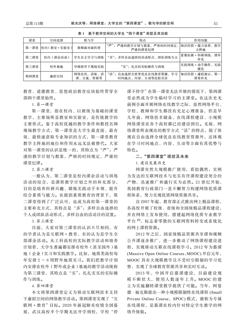
William威廉英国官网要闻
图片新闻
通知公告
科技服务
教师风采
员工信息
媒体资源
编者按:当前,新冠肺炎疫情蔓延势头得到有效遏制,防控工作取得阶段性成效,为深入贯彻落实习近平总书记关于统筹推进疫情防控和经济社会发展的系列重要讲话精神,在公司统一部署下,William威廉英国官网全体教师克服重重困难,创新运用线上教学新形式,积极总结教学经验与成果。《线上教学进行时》第十期,让我们一同了解姚光庆,王华,任双坡等五位教师发表在《中国地质教育》期刊上的文章《网络课堂:老员工的“第四课堂”,教与学的新空间》。